Mobile App Development Services by Abhastra Automation

At Abhastra Automation , we specialize in crafting feature-rich, scalable, and high-performance mobile applications tailored to your business needs. Whether you’re a startup or an enterprise, we build custom mobile apps that enhance user experience and drive growth. Our approach focuses on understanding your vision, market demands, and user expectations to deliver apps that not only meet but exceed your goals. With a perfect blend of innovative design, robust technology, and seamless functionality, we ensure that your app stands out in a competitive market.

Transform Your Vision into Powerful Mobile Applications

At Abhastra Automation , we specialize in crafting high-performance, user-centric mobile applications that drive business growth and enhance customer experience. Whether you’re a startup or an established enterprise, we offer tailored mobile app solutions to meet your unique needs.

Expertise Across Platforms:

Native (Android & iOS) and Cross-Platform (Flutter, React Native) development.

End-to-End Development:

From concept to deployment and

Innovative Solutions:

AI-integrated, scalable, and future-ready apps.

Agile Methodology:

Ensuring faster development and quicker go-to-market.

Our Comprehensive Mobile App Development Services

Android App Development

We build robust, scalable, and secure Android applications designed for optimal performance and a seamless user experience.

iOS App Development

Our iOS apps offer elegance and functionality, ensuring top-notch quality and user engagement on Apple devices.

Cross-Platform App Development

Save time and costs with a single codebase for both Android and iOS using powerful frameworks like Flutter and React Native.

App Maintenance & Support

Our relationship doesn’t end at deployment. We offer ongoing support to keep your app updated and running smoothly.

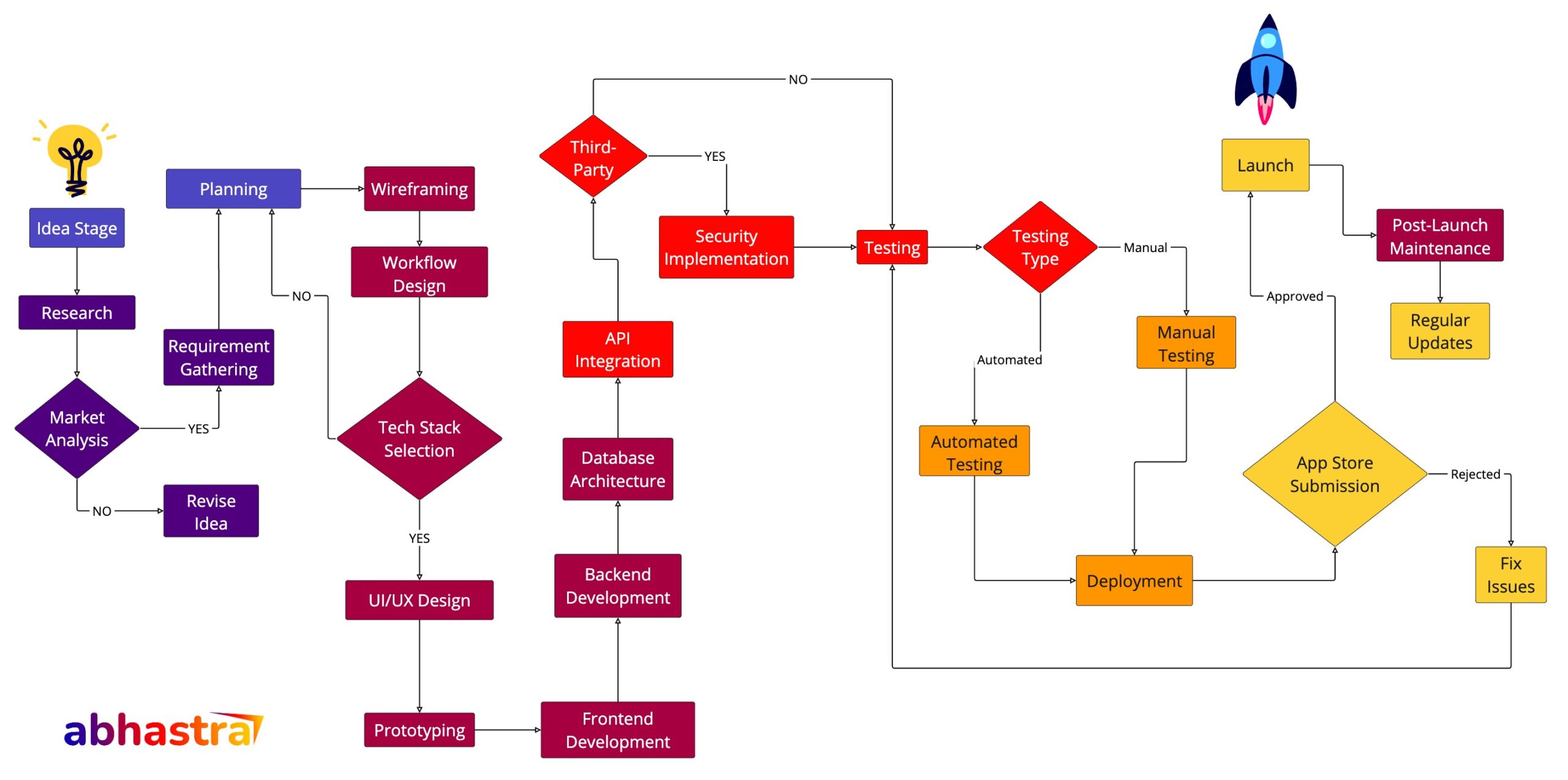
Our Streamlined & Agile Development Process

Our well-structured and strategic development process ensures a smooth journey from idea to execution. Every step is designed to align with your vision and deliver exceptional results. We follow an agile methodology, keeping you involved at every stage to ensure the final product meets your expectations and market demands.

Technology We Use for Mobile App Development

Empowering Innovation with Cutting-Edge Tools & FrameworksWe leverage the latest technologies to build robust, scalable, and high-performance mobile applications:

Industries We Serve

Ecommerce App - Ready Solution

As a reliable eCommerce mobile app development agency, we have so many different eCommerce apps single vendor, Multi-vendor B2B, and B2C apps for a worldwide clientele in grocery app, online store etc.

News And Entertainment

We have built so many mobile applications on News and Entertainment with admin panel news post also news posting services authorized public, news by auto location detector, different categories, etc.

Health And Fitness App

Abhastra Technology provides outstanding health app solutions specializes in Health Care, diet nutrition, step tracker, pulse tracker & Fitness Industry app development solutions for doctors, patient, pharma, or general people.

Education Solutions

We are leaders when it comes to the development of education-based software solutions be it for web, mobile, or desktop-based learning, Elearning Services. Solutions for School, College, Coachings, etc.

Transport Solution app

We have built so many transport solution mobile applications for Logistics, cab, Tour and travels with so many facilities such as live vehicle location tracking, auto location update, cab booking, distance calculator, etc.

Restaurants & food delivery

Mobile App solution for Restaurants, Hotels, and catering - We have a custom restaurant app and online food ordering solution for all kinds of restaurants, order tracking, delivery boy app, discount, auto user location pickup, etc.

Get in Touch with Us

Let’s discuss how our IT solutions can empower your business. Fill out the form below, and our team will reach out to you shortly.

Services You’re Interested In

Frequently asked questions about Mobile App Development Solution

The advantage of hybrid apps is that they are typically easier and faster to develop than native apps. They also require less maintenance. However, the speed of your hybrid app will depend entirely on the speed of the user’s browser but it’s compatible with android and IOS both. Ultimately this means hybrid apps will almost never perform as fast as a native app

Yes, if you have the API documentation of your existing digital destination, you can share it with us. Our mobile app developers will integrate it with the application.

Yes, we provide complete documentation for the mobile app software or solution that we develop for your business. Being a leading mobile app development agency, we sign a non-disclosure agreement with all the clients. At the end of the project, you own the code of your app or mobile solution.

The average time required to develop an app can go from 2-3 weeks to 9+ months. We consider multiple variables like the number of features and their complexity, uniqueness of the design, development complications, use of third-party services, and so on.

The cost of developing an app can range anything from $300-$300000. This is because you need to consider various factors including app platform, features, development company, developer’s charge among others. Simple apps cost less while complex apps cost more depending on the functionality.